Колись давно (роки два тому) я вперше зробила матеріал про те, як створювати письменницькі шаблони у Figma. З того часу і сам сервіс оновився, і мої шаблони прокачалися, тож настала мить освіжити і цей матеріал.

Чому я, чому шаблони, чому FigJam
Мене звуть Наталя Кош і ви могли про мене чути, як авторку романів «Загублений принц» і «Апельсинове зілля». Також могли чути про мене, як про Блакитну наливочку, жахливо продуктивну райтерку з майже сотнею робіт на Ао3 і ще парочкою романів на Аркуші.
Все це кажу до того, що я ― авторка, яка дружить з великою формою художніх творів, і може не всі мої романи геніальні, але вони всі дописані і мають непогані відгуки. Переважно, це завдяки плануванню.
Плануватися можна як перед початком роботи з твором, так і коли виникають труднощі в процесі написання. Незалежно від того, коли ви за це беретеся, варто структурувати думки у записах. І в цьому дуже допомагає дошка FigJam ― підпродукт Figma з безкоштовним доступом до всіх необхідних інструментів і комфортною навігацією. Якщо вам, як і мені, комфорно мати все перед очима, а не у теках і вкладочках, то FigJam для вас.
Сутності FigJam для складання шаблонів
FigJam ― це нескінченна безплатна дошка, яку можна збільшувати і зменшувати до потрібного вам розміру. Можете створити окремі дошки і працювати на них по кожному своєму твору, можете робити все на одній, місця вистачить.
Дошка і основні інструменти виглядають наступним чином:

Щоб збільшити масштаб, затисніть Ctrl та покрутіть коліщатко миші. Щоб пересуватися по дошці, затисніть коліщатко миші та порухайте нею. У Figma є мобільний застосунок, з якого ви можете переглядати дошки, але робота з ними буде сильно обмежена, тому тут я розглядатиму виключно десктопне рішення.
Для створення моїх і ваших власних шаблонів, вам треба розібратися як працюють наступні сутності:
секції;
текстове поле;
фігури та стрілки;
стікери.

Окремо розгляну, як працювати з зображеннями.
Також є інструменти олівця для вільного малювання на дошці, створення таблиць, розміщення штампів та коментарів. У своїй роботі я не знайшла їм застосування, однак якщо ви придумаєте щось цікаве, напишіть мені на канал, будь ласка, буду раза обмінятися досвідом.
Секція
Найкорисніша і основна сутність в Figma. Щоб додати секцію на дошку, клікніть на відповідну кнопку в меню, а тоді ще раз на дошку. Отримаєте прямокутну фігуру з вільним налаштуванням сторін та полем для назви в верхньому лівому кутку. Все, що розміщене в секції, пересувається по дошці разом з секцією без додаткового виділення.
Налаштування секції справа наліво:
Кольоровий кружечок ― колір внутрішньої частини секції.
Три горизонтальні лінії ― колір і стиль рамки (пунктир, наявність, відсутність).
Прямокутник з курсором ― зміна назви.
Око ― приховати/показати вміст секції.
Замок ― захистити від переміщення секцію або секцію і вміст.
Значок секції ― швидка вставка базових шаблонів Figma.

Після того, як у секції з'явиться вміст, опція додавання шаблонів зникне, натомість з'явиться іконка зі стрілочкою ― це припасування секції під розмір вмісту.

Незалежно від масштабу дошки, назва секції буде відображатися одним і тим самим розміром. Це дуже зручно для навігації дошкою, на якій вже багато різних елементів.
Наприклад, отак виглядають секції на моїй дошці за найменшого масштабу.

А отак виглядає та ж секція «Правки», якщо збільшити масштаб.

Текстове поле
Текст додається так само як секція, форматування тексту стандартне: змінюється колір, шрифт, розмір, накреслення, вирівнювання. Вибір шрифтів невеликий, рукописний для кирилиці не працює. Можна також вставити посилання, створити список, або почати створення Mindmap.

Також, у Figma є свій словник виправлень, але в ньому немає української мови. Якщо червоне підкреслення вам заважає, клікніть правою кнопкою миші по полю, оберіть Spell check і зніміть прапорець зі Check spelling.
Фігури та стрілки
Ви можете дістати фігуру чи стрілку з панелі швидкого доступу або клікнути на панель і обрати з розширеного переліку. Одразу ж доступне налаштування кольору.

Далі ви можете додати у фігуру чи стрілку текст. При режимі роботи з текстом, над фігурою висить панель форматування тексту. Щоб закінчити роботу з фігурою, клікніть по дошці чи іншому елементу. Щоб знову працювати з фігурою, клікніть на неї один раз для зміни розмірів, кольору чи переміщення. Клікніть ще раз для роботи з текстом.
Опції форматування тексту у фігурі такі самі, як і у текстовому полі. Налаштування дизайну фігури таке ж, як у секції. Якщо текст не влазить в обраний розмір фігури, та автоматично розтягується по вертикалі.

Стікери
Стікер ― це ще одна фігура, але з рядом відмінностей від стандартної:
Стікер завжди має або квадратну форму, або прямокутну з фіксованим відношенням сторін. Якщо змінити форму звичайної фігури можна самостійно, форма стікера змінюється лише якщо заповнювати його текстом.
У стікері текстове поле усталено вирівняно по лівому краю і це не можна змінити, в той час, як у фігурі усталено текст відцентрований, але його можна вирівняти по лівому чи правому краях фігури.
У стікера є підпис, хто стікер залишив (опція для командної роботи). Опцію підпису можна відключити при додаванні стікера, але це не віключить її на вже доданих на дошку.
Розмір шрифту в стікері змінюється разом з розміром стікера. У фігурах текстове поле не міняє розміру при зміні розміру фігури.
В налаштуваннях стікерів є лише 10 кольорів, а фігура має 21 усталений колір у панелі, палітру і налаштування прозорості.

Форми більш кастомні, я використовую їх в схемах, коли мені важливий вибір кольору або форматування тексту. Стікери ж ідеальні для швидких записів думок та організації їх у просторі дошки.
Зображення
У FigJam легко зберігати корисні скріншоти або зображення, наприклад, розроблені в додаткових сервісах карти або ж референси локацій чи персонажів. Як тільки ви вставляєте їх, вони утворюють сутність, яка не втрачає форму при зміні розмірів і легко переміщується.
Для прикладу, зображеннями я збирала локації для свого роману у Запоріжжі.
До зображення можна додати Alt-текст, прибрати з нього рамку або обрізати. Зверніть увагу, якщо ви виділили зображення на дошці, а тоді вставили інше, зображення 2 замінить виділене. Щоб скасувати дію, клікніть Ctrl+Z.
З сутностями розібралися, тепер давайте складати шаблон.
Шаблони для письменників у FigJam
Перш ніж перейти до своїх наробок, зауважу, що Figma має чималу бібліотеку власних шаблонів. Щобільше, в кожному з них присутня коротка інструкція щодо використання. Втім, всі ці шаблони заточені під певні командні процеси, доволі великі та складні. Ви можете знайти той, який вам підійде, але мені простіше накидати власні з нуля, або майже з нуля.
Якщо хочете переглянути вибір шаблонів, в меню знизу екрана клікніть на «+» та оберіть вкладку Templates.

Так виглядає, наприклад, шаблон User persona.

Далі покажу та розкажу про власний великий шаблон, який ви вже бачили у прикладах вище, а також про маленькі підшаблони, які можуть допомогти в розробці ваших історій.
Ідейник
Шаблон, в якому я накидую ідеї для історії, одразу сортуючи її по трьох категоріях: світ, персонажі і сюжет. Порожній він виглядає наступним чином.

Заповненим він виглядає так.

Принцип роботи з ним доволі простий.
На етапі першого плану, я на стікерах розписую світ, персонажів та ідеї для сюжету по перших трьох секціях. За бажання чи необхідності додаю візуальні референси, карти тощо.
Коли матеріалу стає достатньо або ж сюжет вже має зав'язку і розв'язку, наповнюю поепізодник. Його, як окрему сутність, розгляну далі.
Під час та після написання чернетки доповнюю записи деталями, які можуть забутися в процесі написання, зокрема колір волосся, зріст персонажів, прикметні характеристики, нові магічні механіки і подібне.
По закінченню чернетки, за необхідності складаю схеми розвитку персонажів та списки правок. Правки розміщую в блоці «сюжетні штуки», оскільки авторське редагування переважно стосується саме сюжету.
Простіше кажучи, Ідейник ― це 4 секції з організованими по темах стікерами. Це моя основна робоча зона з планом рукопису. Порожній шаблон ви можете скопіювати для себе тут.
Поепізодник або план
Поепізодник ― це набір фігур у правій нижній секції Ідейника. Я свій створила на основі сюжетної структури за Блейком Снайдером: кожен рядок ― це один з трьох актів, який також розділений на інші сюжетні компоненти й має помітки в ключових місцях (декларація теми, фінальна сцена тощо). Заповнений він стікерами з короткими описами сцен.
Колір стікера позначає точку зору персонажа, з якої описується сцена. Додатковий колір може нести в собі примітки. До прикладу, поепізодник з двома точками зору.

В роботі з поепізодником важливо виписувати сухий зміст, а також чітко ділити його саме на сцени (епізоди), а не розділи, інакше буде важче визначити пропорційність сюжетної структури.
Архів відгуків альфа/бета-рідерів
Цей шаблон складається з кількох секцій, скриншотів, тексту і стікерів.
Технічно це таблиці, заповнені скриншотами. Назвами рядків слугують питання до рідерів, під ними одразу зберігається скрин відповіді. Крайній стовпчик справа служить для висновків з цих відгуків. Висновки складають список правок.
Список правок
Це також окрема секція з набором стікерів. Кожен стікер ― окрема правка, колір стікера ― маркування правки:
Червоний ― для наскрізних, які потребують змін в кількох місцях по тексту. Наприклад, зміна поведінки чи навіть імені персонажа ― це наскрізна правка.
Помаранчевий для точкових. Наприклад, переписати сцену ― це точкова правка.
Жовтий для правок, які під питанням. Наприклад, до попередніх виправлень не зрозуміло чи дії героя є нелогічними в цій сцені, можливо проясниться після внесення інших змін.
Сірий ― для скасованих правок. Наприклад, ви винесли їх в роботу, але в процесі зрозуміли, що вони непотрібні.
Зелений ― для внесених змін.
У своїх шаблонах я розміщую правки хронологічно до сюжету, оскільки саме так і пропрацьовую їх. Шаблон в роботі над власними правками виглядає так.

Правки від бет можна структурувати за тим, від кого вони прийшли. Мій шаблон з уже внесеними правками виглядає так.

Схема взаємовідносин персонажів
За допомогою форм і стрілок, ви можете швидко створити родинне дерево або ж просто означити зв’язки ваших персонажів. От простий приклад лише з іменами.

А от складніший, з короткою інформацією про персонажів.

Ще більший шаблон, де означені не лише родинні зв’язки, але і фракції та ролі персонажів.

Останні два шаблони зроблені в Miro до роману «Загублений принц», але такий самий можна зробити в у Figma.
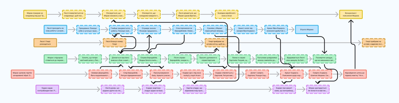
Сюжетні гілки та арки розвитку персонажів
Подібні схеми я використовую скоріше як перевірку вже написаного, аніж план. Вони допомагають зрозуміти чи всі сюжетні гілки закриті і мають взаємодію одна з одною, або чи всі персонажі мають розвиток чи розкриття.
Реалізувати можна як блок-схему, майндмап або взагалі таблицю. Суть в тому, щоб у кожній окремій фігурі виписати ключові точки розвитку сюжета/персонажа і за необхідності поєднати стрілками де і що перетинається.


Історія сеттінгу
Якщо ви працюєте зі складним сеттінгом, де історія грає ключову роль, або ж вам потрібно створити історію сеттінгу для розуміння свого світу, це можна зробити з допомогою фігур і стікерів з примітками.

Висновки
Навіть якби я хотіла, в один короткий матеріал не влізуть всі можливі шаблони для письменництва. Зокрема тому, що кожна творчиня і творець потребують різних нотатків для своїх героїв і світів. Я описала загальну структуру, яка, сподіваюся, допоможе вам почати робити і сортувати нотатки та створити свою чудову історію для української літератури.
Шаблон ідейника, описаний в цьому матеріалі ви можете скопіювати у свою дошку за посиланням.